Ankündigung

Einklappen
Keine Ankündigung bisher.

ms14aw

Einklappen
X
 
  • Filter
  • Zeit
  • Anzeigen
Alles löschen
neue Beiträge
  • ubix
    Registrierter Benutzer
    • 26.03.2008
    • 3698

    Ich hatte eben auch ein bißchen rumprobiert. Aber der W 100S hat etwas Probleme mit dem Wirkungsgrad, und die Ankoppelung an den Hochtöner ging auch nicht so richtig gut, ohne das es aufwendiger wird. Zumindestens wird es immer eine Senke im Mitteltonbereich geben.Was bei dem einen oder anderen Hörgeschmack durchaus gewünscht sein kann.

    Aktiv trennen? Ob sich das lohnt?
    Mit Freundlichem Gruß,

    Ubix
    __________________________________________________ ____

    Spielt der Bass zu tief, kommt der Nachbar und droht mit Krieg.

    Kommentar

    • Morbus
      Registrierter Benutzer
      • 01.03.2018
      • 55

      habe das Gefühl der TT spielt zu laut,dachte mir wenn der TT aktiv läuft
      kann ich ihn mir so einstellen wie ich es gerne haben möchte ( Staub trocken)
      höre gerade ohne die beiden TT Musik,statt dessen spielt ein Sub bis 150 Hz
      mit,hört sich ganz gut an,kann jetzt wieder die höhen hören
      der Kondensator hat jetzt 267yF ,das passt so einigermaßen

      Kommentar

      • nlcarbon
        Registrierter Benutzer
        • 15.02.2012
        • 1526

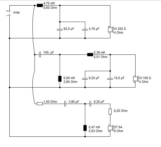
        In deiner Weiche aus #100 sind einige Fehler.
        -veraltete Chassidateien (lad dir mal Boxsim 2.0)
        -falsche R Werte der Spulen
        -Chassi nicht mittig auf dem Gehäuse

        Mit jetzt 267uf vor dem W100S quälst du den aber tief runter, kann eigentlich nicht wirklich gut sein(wie UweG schon angemerkt hat). Selbst deine 68uf aus #100 wären mir zu tief...

        Kommentar

        • Morbus
          Registrierter Benutzer
          • 01.03.2018
          • 55

          ich könnte auch einen größeren MT einbauen,dann müsste allerdings das Gehäuse etwas geändert werden
          oder versuchen den TT etwas leiser zu bekommen,glaube eine Spule mit mehr Ohm würde helfen
          werde das morgen mit Boxsim testen

          Kommentar

          • ubix
            Registrierter Benutzer
            • 26.03.2008
            • 3698

            Mit 267 uF gibt es einen riesigen Resonanzpeak bei ca. 120 Hz
            Mit Freundlichem Gruß,

            Ubix
            __________________________________________________ ____

            Spielt der Bass zu tief, kommt der Nachbar und droht mit Krieg.

            Kommentar

            • jama
              Registrierter Benutzer
              • 19.07.2009
              • 4888

              hier , die chassis mittig mit neue daten, und reale werte der komponente
              Angehängte Dateien
              • ’’Freiheit ist das Recht, anderen zu sagen, was sie nicht hören wollen. ‘‘ George Orwell
              • „Niemand ist frei, der nicht über sich selbst Herr ist. ‘‘ Matthias Claudius.

              deutsch ohne "sz" ABER mit fehler, tchüss! Jean-Marc.

              Kommentar

              • Morbus
                Registrierter Benutzer
                • 01.03.2018
                • 55

                habe noch mal nach gemessen,so sieht es im Moment bei mir aus
                Angehängte Dateien

                Kommentar

                • jama
                  Registrierter Benutzer
                  • 19.07.2009
                  • 4888

                  ist keine messung, sondern ne simu...

                  gestrichelt dein filter

                  fase auf 1 cm reduzieren
                  Angehängte Dateien
                  • ’’Freiheit ist das Recht, anderen zu sagen, was sie nicht hören wollen. ‘‘ George Orwell
                  • „Niemand ist frei, der nicht über sich selbst Herr ist. ‘‘ Matthias Claudius.

                  deutsch ohne "sz" ABER mit fehler, tchüss! Jean-Marc.

                  Kommentar

                  Lädt...
                  X