mein Name ist Ulf, ich bin neu hier im Forum und möchte gerne in das Thema Lautsprecherbau einsteigen. Ich habe mir als erstes Bauprojekt eine Classic 200 GF bzw. Selection (von Thomas Reimann) ausgesucht.
Aus einer alten, aber leider unprofessionell gebauten, Box habe ich jeweils ein paar Chassis GF200, TI 100 und KES25SC geerbt. Kenntnisse zur Holzverarbeitung / Gehäusebau sind vorhanden. Ich bin mir nur was die Berechnung der Frequenzweiche angeht, etwas unsicher
. Vielleicht könnt ihr mir dabei helfen. Die Classic 200 Gf habe ich schon einmal gehört (mit der neueren Weichenversion) und war davon begeistert.
Abweichend zu den Bauvorschlägen der Classic 200 GF und der Selection möchte ich den vorhandenen HT KE25SC (neuere Version) verbauen. Außerdem bin ich noch unschlüssig, ob ich mit den Gehäusemaßen der Classic 200 GF (100x26x26) oder denen der Selection (100x26x30) arbeiten möchte.
Folgende Fragen ergeben sich bei mir zu meinem Projekt:
- Ist die Verwendung der KE25SC in den beiden Bauvorschlägen zu realisieren bzw. welche Teile der Frequenzweiche müssten dazu entsprechend angepasst werden?
- Könnte ich die Gehäusetiefe zwischen 26 und 30 cm beliebig variieren, ohne dass es einer Anpassung der Frequenzweiche bedarf? Gilt sowohl für die Classic 200 GF als auch für die Selection. Am liebsten würde ich mit 30 cm Tiefe bauen, um dem Bass etwas mehr Volumen zur Verfügung zu stellen. Die Simulation in Boxsim hat gezeigt, dass sich der Pegel im unteren Bass etwas erhöhen würde.
- Gibt es eine Präferenz, ob die Weiche der Classic 200 GF oder der Selection "besser" ist? Die neue Weiche der Classic 200 GF ist ja bereits auch für den schöneren Bass etwas angepasst und die Weiche würde es auch als Fertigteil geben, ich müsste dann evtl. nur einzelne Bauteile für den KE25SC tauschen.
Ich freue mich, wenn ihr mir etwas weiterhelfen würdet
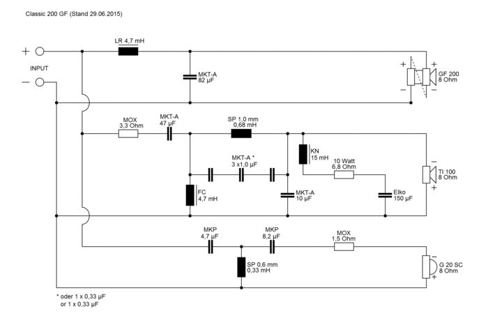
Die beiden Schaltbilder der Weichen habe ich als Anhang mal angehängt.

Kommentar