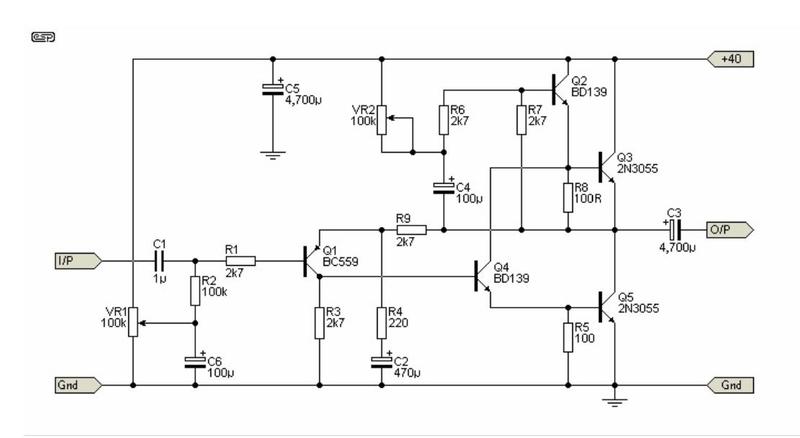
THD < 0,03% mit Selektierte 2N3055 (ST-Microelectronics).
f = 20Hz-220kHz (-3dB).
Bias pro Kanal 1,1A bis 1,2A.
Ausgang bei 8 Ohm und 24V-25V: 2x 8 Watt.
Auf Ali-E werden Platine und Teile angeboten für kaum Eur. 10.
Interessant was man ins Wärme umsetzt: 24V x 1,2A ist 29Watt also ein Kühlprofil von 0,9K/W ist notwendig. (29W x 0,9 +20C = 46C)



Netzteil noch von Philips Medical Systems, 2x 18V-4,4A (160VA). Neue 22.000uF-40V Elco's (2 Stück) und zwei Philips MKP parallel.
Der Klang: Das Beste was ich innerhalb für Verstärker selbst gemacht habe. Mit einem Philips 3-Weg 489 (auch ins Re-Cap) 92dB/W/m ein tolles Ergebnis. Auch mit meinem Visaton Solo 9 (Breitband, 95dB/W/m) Super!
...
:





Kommentar