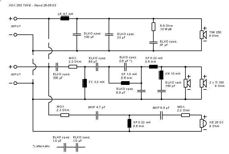
Hier noch mal das Zitat und die Zeichnung von Mr.Woofa:
"Bei den Verstrebungen stimmt der Maßstab der Zeichnung nicht. War zu faul, die ganzen gestrichelten Linien der linken Zeichnung in Einklang mit der rechten zu bringen...
Etwaige andere Maßabweichungen bitte melden!! Ich denke mal, ansonsten habe ich alles umgerechnet. MT-Gehäuse ist 1:1 von der 200 übernommen, lediglich der HT ist geändert. Der Rest ist das Gehäuse der 252 um 52mm in die Tiefe gezogen. Der BR-Kanal ist (bei gleicher Länge) von 197x80mm auf 162x97mm geändert."
Achtung: Die Zeichnung wurde für den TIW 250 erstellt. Für den TIW 250 XS müssen die Einbaumaße etwas geändert werden.



Das Resultat ist klanglich im Mittel- Hochtonbereich eine VOX 200 mit kräftigerem Bass. Dabei ist nicht nur der maximale Schalldruck im Bass höher (größerer Tieftöner), sondern der Tieftonbereich ist auch bei geringen Lautstärken kräftiger als bei der VOX 200, was der VOX 252 entspricht. In unserem relativ großen Hörraum klingt das sehr gut. Die Frage ist, ob das in "normalen" Wohnzimmern auch der Fall ist. Man kann ohne Probleme den Mittel- Hochtonbereich um 2 dB anheben.
