Ankündigung

Einklappen
Keine Ankündigung bisher.

Studio 3 (TIW 200 XS/ G 50 FFL/ G 25 FFL)

Einklappen
X
 
  • Filter
  • Zeit
  • Anzeigen
Alles löschen
neue Beiträge
  • VISATON
    Administrator
    • 30.09.2000
    • 4537

    Studio 3 (TIW 200 XS/ G 50 FFL/ G 25 FFL)

    Dieser inoffizielle Bausatz basiert ursprünglich auf dem Aufbau typischer 3-Wege-Studiomonitore. Daher muss die rechte und linke Box jeweils spiegel-verkehrt aufgebaut werden.

    Es wurden folgende Komponenten benutzt:
    TIW 200 XS - 8 Ohm
    G 50 FFL - 8 Ohm
    G 25 FFL - 8 Ohm

    Vorab eine wichtige Information:
    Dieser Bausatz wurde nicht offiziell gemacht, da die Frontplatte der G 50 FFL auf zwei Seiten zugeschnitten werden muss, da sie sonst nicht in das Gehäuse passt. Durch diese Maßnahme erlischt auch gleichzeitig die Garantie.

    Frontansicht:
    Klicke auf die Grafik für eine vergrößerte Ansicht

Name: image_31940.jpg
Ansichten: 15121
Größe: 86,7 KB
ID: 652169
    Anmerkung:
    - das Waveguide der G 25 FFL entspricht von der Form her unserem WG 148 R. Es wurde nur in die Front eingearbeitet.
    - das "Waveguide" der G 50 FFL kann mit einem Rundfräser erstellt werden. Nach diversen Versuchen hat sich diese Form (trotz ihrer Einfachheit) als sehr gut herausgestellt


    Rückseite:
    Klicke auf die Grafik für eine vergrößerte Ansicht

Name: image_31953.jpg
Ansichten: 11707
Größe: 103,4 KB
ID: 652170
    Anmerkung:
    - Die Rückwand wurde abnehmbar gestaltet
    - zu erkennen ist ein Schalter im Terminal für "freie" und "wandnahe" Aufstellung


    Innenansicht:
    Klicke auf die Grafik für eine vergrößerte Ansicht

Name: image_31941.jpg
Ansichten: 11919
Größe: 90,1 KB
ID: 652171
    Anmerkung:
    - zu erkennen ist die Modifikation an der G 50 FFL Frontplatte


    Explosionszeichnung:
    Klicke auf die Grafik für eine vergrößerte Ansicht

Name: image_31955.jpg
Ansichten: 11708
Größe: 27,4 KB
ID: 652172


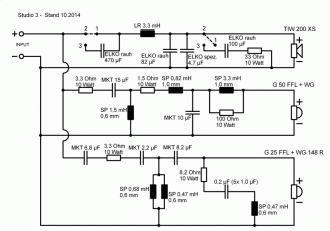
    Frequenzweiche:
    Klicke auf die Grafik für eine vergrößerte Ansicht

Name: image_31956.gif
Ansichten: 11691
Größe: 60,8 KB
ID: 652173
    Anmerkung:
    - per Schalter kann ein Saugkreis im Tieftonzweig zugeschaltet werden, der bei wandnahem Einsatz zugeschaltet werden kann und so Dröhnen vorbeugt
    Zuletzt geändert von VISATON; 23.08.2024, 13:46.
    Admin
  • VISATON
    Administrator
    • 30.09.2000
    • 4537

    #2
    Zeichnung der gesamten Box:
    Klicke auf die Grafik für eine vergrößerte Ansicht

Name: image_31942.gif
Ansichten: 10946
Größe: 42,7 KB
ID: 632777

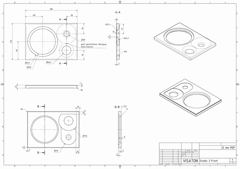
    Zeichnung der Frontplatte:
    Klicke auf die Grafik für eine vergrößerte Ansicht

Name: image_31958.gif
Ansichten: 11033
Größe: 59,2 KB
ID: 632778

    Zeichnung des hinteren Gehäuseteils ohne Frontplatte:
    Klicke auf die Grafik für eine vergrößerte Ansicht

Name: image_31959.gif
Ansichten: 10603
Größe: 38,2 KB
ID: 632779
    Zuletzt geändert von VISATON; 23.08.2024, 13:46.
    Admin

    Kommentar

    • VISATON
      Administrator
      • 30.09.2000
      • 4537

      #3
      Frequenzgang (1W/1m), gemessen unter Freifeldbedingungen
      Klicke auf die Grafik für eine vergrößerte Ansicht

Name: image_31960.png
Ansichten: 10784
Größe: 26,7 KB
ID: 632780
      Anmerkung:
      Die Messung wurde in 3 m Entfernung durchgeführt und dann auf 1W/1m zurückgerechnet. Daher ist der Frequenzbereich unter 70 Hz sehr ungenau.


      Impedanz:
      Klicke auf die Grafik für eine vergrößerte Ansicht

Name: image_31961.png
Ansichten: 10493
Größe: 9,7 KB
ID: 632781

      Blau = Schalter auf freie Aufstellung
      Rot = Schalter auf wandnahe Aufstellung


      Frequenzgang (1W/1m), gemessen unter Freifeldbedingungen
      Klicke auf die Grafik für eine vergrößerte Ansicht

Name: image_31962.png
Ansichten: 10589
Größe: 15,6 KB
ID: 632782
      Anmerkung:
      Die Messung wurde in 3 m Entfernung durchgeführt und dann auf 1W/1m zurückgerechnet. Daher ist der Frequenzbereich unter 70 Hz sehr ungenau.



      Klirrfaktor Messung (1W/1m), gemessen unter Freifeldbedingungen
      Klicke auf die Grafik für eine vergrößerte Ansicht

Name: image_31963.png
Ansichten: 10530
Größe: 11,9 KB
ID: 632783

      Klirrfaktor Messung (50W/1m), gemessen unter Freifeldbedingungen
      Klicke auf die Grafik für eine vergrößerte Ansicht

Name: image_31964.png
Ansichten: 10487
Größe: 11,9 KB
ID: 632784

      Wasserfalldiagramm, gemessen unter Freifeldbedingungen
      Klicke auf die Grafik für eine vergrößerte Ansicht

Name: image_31965.png
Ansichten: 10580
Größe: 32,4 KB
ID: 632785
      Zuletzt geändert von VISATON; 23.08.2024, 13:47.
      Admin

      Kommentar

      • VISATON
        Administrator
        • 30.09.2000
        • 4537

        #4
        Richtcharakteristik in X-Richtung:
        Klicke auf die Grafik für eine vergrößerte Ansicht

Name: image_31966.png
Ansichten: 10270
Größe: 434,2 KB
ID: 632786

        Richtcharakteristik in Y-Richtung:
        Klicke auf die Grafik für eine vergrößerte Ansicht

Name: image_31967.png
Ansichten: 10237
Größe: 416,8 KB
ID: 632787

        Sonogramm in X-Richtung:
        Klicke auf die Grafik für eine vergrößerte Ansicht

Name: image_31968.png
Ansichten: 10174
Größe: 258,5 KB
ID: 632788

        Sonogramm in Y-Richtung:
        Klicke auf die Grafik für eine vergrößerte Ansicht

Name: image_31969.png
Ansichten: 10230
Größe: 258,4 KB
ID: 632789
        Zuletzt geändert von VISATON; 23.08.2024, 13:47.
        Admin

        Kommentar

        Lädt...
        X